J Adv Res(IF 13.0)|丁苯酞靶点新突破:靶向VIM重塑微血管网络促进神经修复
近日,中国医学科学院北京协和医学院药用植物研究所孙桂波教授团队研究成果《Butylphthalide Enhances Neurorestoration following Ischemic Stroke by Restructuring Microvasculature through Vimentin Modulation》发表在《Journal of Advanced Research》杂志(影响因子13.0分),首次明确丁苯酞(NBP)通过靶向Vimentin(VIM)重塑微血管网络,进而促进缺血性脑卒中后的神经修复,为NBP的临床用药提供了坚实的理论基础。
波形蛋白(VIM)是一种广泛表达于多种细胞类型的细胞骨架蛋白,在调控细胞骨架动力学、维持细胞迁移过程中的基质黏附等方面发挥重要作用,并参与血管生成与中枢神经系统再生等生理过程。缺血性脑卒中时,血管内皮细胞中的VIM对于脑微血管的形成与新生至关重要;其缺失会导致梗死区域扩大并阻碍神经功能恢复。同时,神经元中的VIM能够维持突触结构完整性,调控神经修复相关蛋白(如GAP43、BDNF)的表达,并影响神经元电信号传导。此外,VIM作为Notch信号通路的关键调控因子,可通过被NBP靶向作用进而激活Notch通路,上调关键蛋白表达,从而促进血管新生与神经修复。
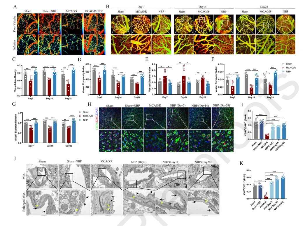
研究团队利用大鼠的MCAO/R模型并使用免疫荧光、激光多普勒血流仪和光学相干断层血管成像等技术进行监测,证实了NBP对神经血管网络的保护作用。随后,运用定量化学蛋白质组学方法,联合PAL-CC-ABPP技术,确定NBP的分子靶点为VIM。通过竞争性抑制、共价结合实验,以及CETSA、DARTS、SPR分析等技术手段,证实了NBP与靶蛋白的直接相互作用。分子对接和分子动力学模拟进一步表明,NBP可能通过与VIM活性口袋中的Arg 304结合发挥保护作用。研究发现,脑血管内皮中的VIM敲除会破坏脑微血管和神经元的正常发育;而在脑神经元中敲除VIM则主要影响神经电信号和大脑发育,而非血管生成,这凸显了脑血管内皮中VIM对神经血管网络的重要性。进一步研究证明,NBP通过靶向VIM调控Notch通路来重塑微血管网络修复神经损伤,从而发挥治疗缺血性脑卒中的作用。

结果一:建立大鼠脑卒中模型给予NBP治疗,结果显示NBP促进卒中后脑血流和新生血管形成。

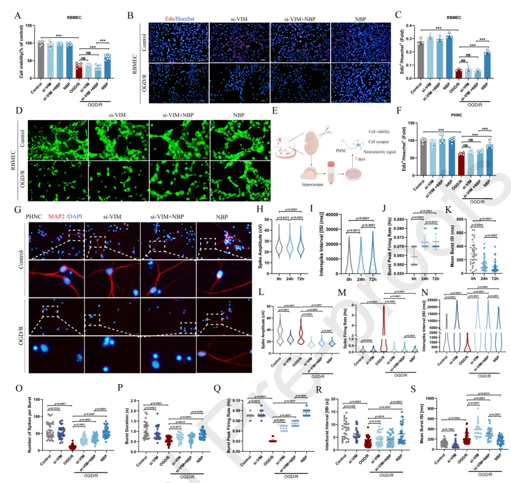
结果二:为了明确其作用机制,研究通过合成NBP光亲和探针,在内皮细胞和神经元中成功“垂钓”出了靶蛋白VIM。随后多个生化实验表明NBP与VIM存在特异性且稳定的结合。
结果三:建立OGD/R诱导的细胞损伤模型,通过敲低技术探究VIM的功能,结果表明VIM敲低显著抑制了NBP的保护作用,NBP需要依赖VIM来促进血管新生。

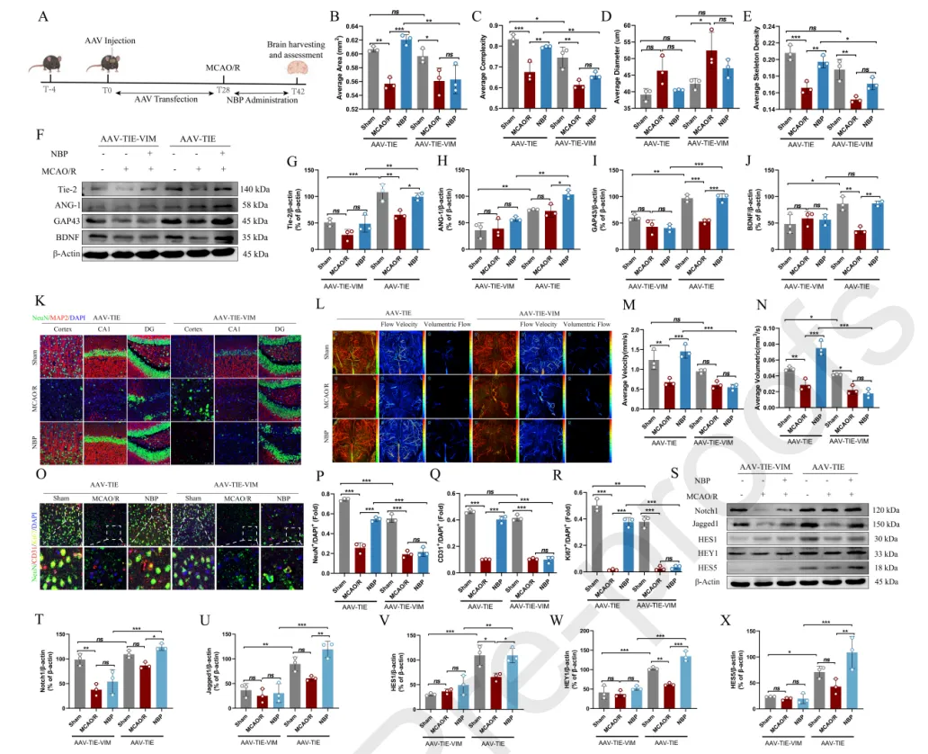
结果四:建立特异性敲低血管内皮细胞中的VIM小鼠模型,结果显示敲低血管内皮细胞中的VIM阻碍了大脑微血管网络的重建,且影响了神经元突触的结构以及神经修复相关蛋白的表达,削弱了NBP对神经功能的改善作用。结果表明血管内皮细胞中VIM基因敲低对新生血管形成和神经修复具有重要作用。

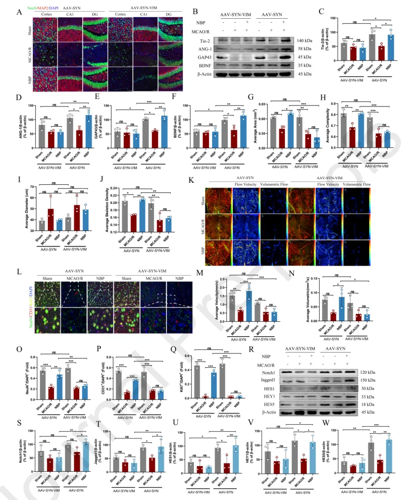
结果五:构建了特异性敲低神经元中的VIM的小鼠模型,研究发现特异性敲低神经元中的VIM未显著影响新生血管形成,但对神经修复产生影响。研究显示NBP通过靶向VIM,进而激活了在血管新生和神经发生中都起关键作用的Notch信号通路,从而协调促进卒中后的微血管重建与神经修复。

研究结果表明, NBP通过重塑微血管系统以促进神经修复,有效治疗缺血性卒中。VIM被确定为NBP 的新靶点,这为探索VIM在神经血管耦合中的作用奠定了基础。进一步机制研究显示,NBP通过靶向VIM调控Notch信号通路,进而促进缺血性卒中后的血管新生与神经修复。
综上所述,本研究首次明确了VIM是NBP发挥治疗作用的关键分子靶点,阐释了NBP通过靶向VIM调控Notch通路重构微血管促进神经修复的作用机制。该研究不仅填补了NBP特异性作用靶点的认知空白,也深化了对VIM在神经血管网络中功能的科学理解,为缺血性脑卒中的治疗提供了新的理论依据和潜在干预策略。
参考文献:Xiao, Haiyan et al. “Butylphthalide enhances neurorestoration following ischemic stroke by restructuring microvasculature through vimentin modulation.” Journal of advanced research, S2090-1232(25)00964-6. 7 Dec. 2025, doi:10.1016/j.jare.2025.11.068
【声明】
1、本新闻旨在分享研究进展信息,非广告用途;2、本资料仅供医药专业人士参考,非产品推荐依据,也不应被视为诊疗建议。






